關於我們
組織架構
主任簡介
歷史沿革
本所願景
環景照片
政府公開資訊
門診資訊
門診時間表
【結核病接觸者檢查】門診注意事項
【家醫科門診看診進度】查詢系統
【嬰幼兒疫苗注射】門診注意事項
【自費體格檢查】門診注意事項
服務項目
服務項目
免費心理師諮詢
癌症篩檢及成人健康檢查
「115年度嬰幼兒常規疫苗」合約醫療院所
申請【預注證明】【兒童手冊】【國外疫苗紀錄補登】相關準備文件
新北市衛生所收費標準
疑似麻疹、德國麻疹、先天性德國麻疹 症狀拍照同意書
機關檔案目錄查詢網
資源連結
醫療資源
行政資源
教育資源
休閒資源
便民服務
為民服務
主任與民有約
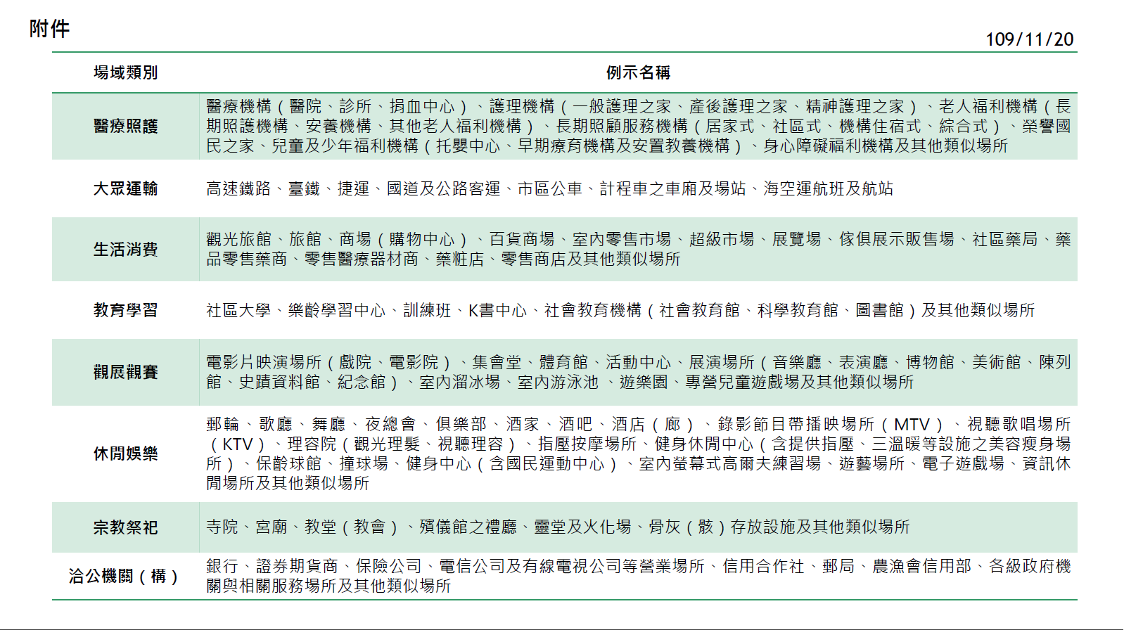
【林口區衛生所】公告2020/12/1起,出入八大類場所應配戴口罩。
首頁
最新消息
活動訊息
瀏覽人數:127